Перейти к содержанию

Введение

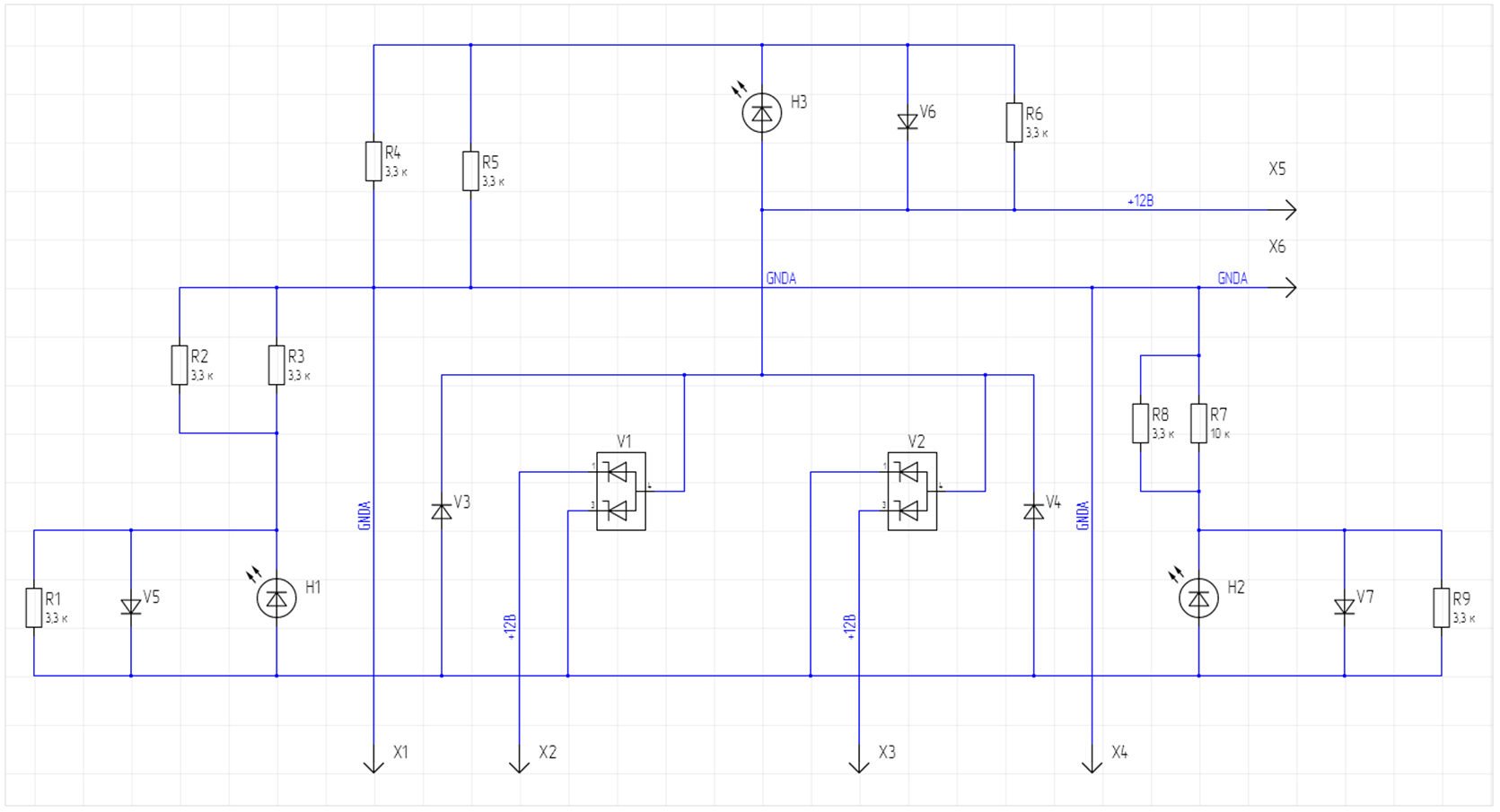
В рамках данного руководства рассматривается плата модуля коммутации, схема изделия которого представлена на Рис. 1.

Рис. 1 Схема платы модуля коммутации
Рис. 1 Схема платы модуля коммутации

Руководство пользователя состоит из двух основных частей:

В описании процесса проектирования приводятся основные принципы работы с системой и даются ссылки на разделы, посвященные этапам проектирования.