Перейти к содержанию

Размещение проводников

После того как все компоненты размещены на схеме, их надо соединить проводниками. Линии электрической связи или проводники размещаются на схеме с помощью инструмента «Разместить проводник», кнопка вызова инструмента доступна на встроенной панели редактора, см. Рис. 1.

Рис. 1 Вызов инструмента «Разместить проводник»
Рис. 1 Вызов инструмента «Разместить проводник»

На схеме начало размещения проводника доступно в точках соединения выводов УГО или от уже размещенного проводника, завершение аналогично или на любом свободном месте пространства схемы. Разместим проводники согласно рисунку 1.
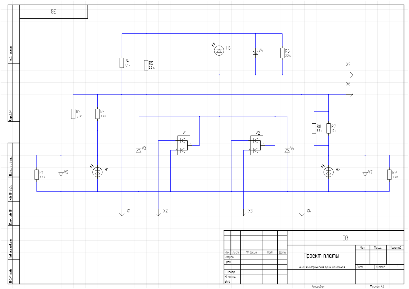
Пример отображения размещенных между компонентами проводников представлен на Рис. 2.

Рис. 2 Размещенные проводники
Рис. 2 Размещенные проводники

После размещения необходимо указать имена проводников.
Для переименования проводника вызовите контекстное меню для выбранного проводника, см. Рис. 3.

Рис. 3 Контекстное меню проводника
Рис. 3 Контекстное меню проводника

Выберите пункт «Переименовать цепь…», на экране отобразится окно «Переименование цепи». В поле «Введите новое имя или выберите из списка цепей» введите название для цепи «GNDA». Для отображения метки с названием цепи установите флаг в поле «Показать метку для выбранного сегмента», см. Рис. 4.

Рис. 4 Окно «Переименование цепи»
Рис. 4 Окно «Переименование цепи»

После ввода названия нажмите кнопку «Изменить», выбранный проводник будет успешно переименован.
Для отображения меток с названием цепи других сегментов проводника, выберите сегмент и перейдите в панель «Свойства» через контекстное меню проводника, см. Рис. 5.

Рис. 5 Переход к свойствам проводника
Рис. 5 Переход к свойствам проводника

После выбора данного пункта меню в правой нижней части экрана отобразится панель «Свойства», установите флаг в поле «Метка», см. Рис. 6.

Рис. 6 Панель «Свойства»
Рис. 6 Панель «Свойства»

После включения данного флага на схеме отобразится имя проводника, см. Рис. 7.

Рис. 7 Отображение имени проводника
Рис. 7 Отображение имени проводника

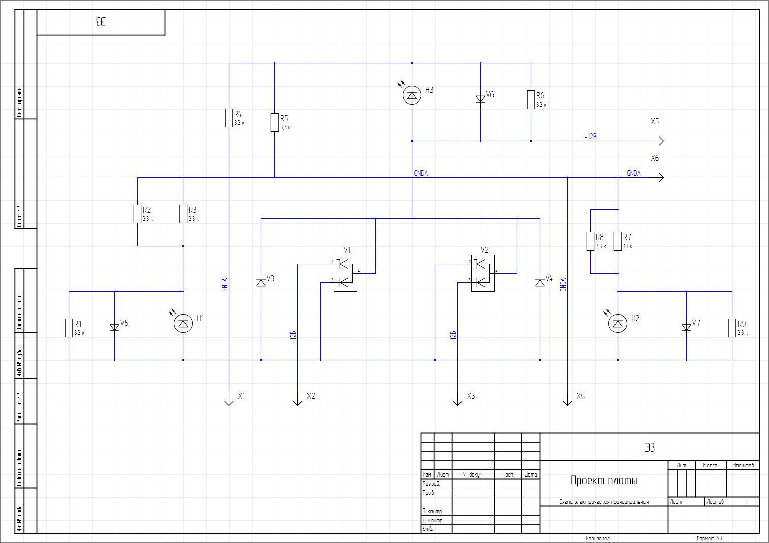
Аналогичным способом переименуйте и включите отображение для оставшихся проводников на схеме, см. Рис. 8.

Рис. 8 Отображение названий проводников
Рис. 8 Отображение названий проводников

После внесения изменений сохраните проект (меню «Файл» → «Сохранить»).